2021年4月2日,Springer Nature旗下Journal of Hematology & Oncology (中科院医学一区,即时IF: 16.775)在线发表了公司杨烨顾春艳教授课题组“HNRNPA2B1 promotes MM progression by increasing AKT3 genes expression via m6A dependent stabilization of ILF3 mRNA”的文章,首次报道了HNRNPA2B1在多发性骨髓瘤发生发展中的调控机制,揭示了HNRNPA2B1/m6A/ILF3/AKT3在多发性骨髓瘤中的调控网络。
腺嘌呤N6-甲基化(N6-methyladenosine,m6A)是真核生物中最广泛的转录后修饰。m6A识别蛋白识别并结合RNA上的m6A位点,调控RNA降解、剪切、核输出等整个生命过程,影响基因表达,在肿瘤形成和发展过程中有重要作用,然而m6A在MM中的作用之前未有研究报道。基因芯片筛选发现m6A识别蛋白HNRNPA2B1(Heterogeneous nuclear ribonucleoproteins A2/B1)在MM患者中高表达且与不良预后相关。细胞实验和异种移植瘤动物试验也表明HNRNPA2B1促进MM发生发展。综合运用MeRIP-Seq、RIP-Seq等高通量测序和生化分子生物学技术,发现HNRNPA2B1识别ILF3(Interleukin enhancer-binding factor 3)RNA上的m6A位点,与ILF3直接结合,稳定ILF3 RNA,促进ILF3表达。ILF3结合并稳定AKT3 RNA,使AKT3水平升高,激活PI3K/AKT通路。本文阐述了HNRNPA2B1/m6A/ILF3/AKT3调控网络在促进MM恶性增殖中的作用,为MM治疗提供新的靶标。

Fig. 1 HNRNPA2B1 promotes MM proliferation and increases ILF3 protein expression through recognizing m6A modification and maintaining stabilization of ILF3 mRNA.

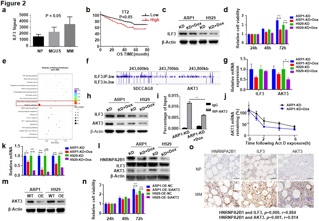
Fig. 2 HNRNPA2B1 facilitates MM progression via enhancing ILF3-mediated expression of AKT3 in vitro.
公司博士生姜凤洁为第一作者,博士生唐校柱、青年教师唐超为共同第一作者,杨烨教授和顾春艳教授为通讯作者。该研究由国家重点研发计划项目(2020YFA0509404)、国家自然科学基金面上项目(81970196、81670200)和江苏省自然科学基金“优秀青年基金”项目(BK20200097)资助。(论文链接:https://doi.org/10.1186/s13045-021-01066-6)